License NO. 669
Call Us
+92 42 37426037-40
HOME
ABOUT US
Who We Are
Learn More about LUNA Crop
About LUNA Crop
History & Vision
Managment
Awards & Certification
Professional Training
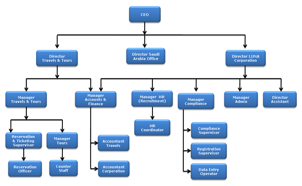
Organisation Hierarchy
Our Clients
SERVICES
Our Expertise
Providing solution of these service
Offshore Recruitment
Executive Search
Visa Services
Manpower Supply
Professional Trainings
White & Blue Collar Recruitment
JOB SEEKERS
Recruitment Cycle
Current Jobs Opening
EMPLOYERS
Our Clients
CONTACT US
SIGN IN
Organization Hierarchy
Organization Hierarchy